为便利社会公众和商标从业人员更好地理解《商标审查审理指南》(下称《指南》),回应社会关切,国家知识产权局商标局就《指南》制定中部分重点问题整理了一问一答。
《指南》下编第三章为“不得作为商标标志的审查审理”,该章在承继《商标审查及审理标准》(2005年制定并发布,2016年第一次修订,下称2016《标准》)相应章节的基础上重新编排体例,并对内容进行了大范围的充实和完善。在《指南》制定过程中,该章受到了高度关注,现就相关问题解读如下:
1.问:《指南》关于“不得作为商标标志的审查审理”章节在修订上有哪些特点?
答:《指南》关于该章的修订具有以下特点:
一是坚持正确的政治导向。“不得作为商标标志的审查审理”具有鲜明的政治属性和意识形态特征。《指南》对该章的修订始终坚持以习近平新时代中国特色社会主义思想为指导,坚持党对商标审查工作的全面领导,商标审查审理工作同确保商标审查意识形态安全、维护国家利益与社会稳定有机结合,同维护社会善良风俗、公平竞争秩序和消费者利益相结合。切实把习近平总书记关于知识产权工作的重要指示、党中央的相关决策部署落到实处,为党和人民审好商标。
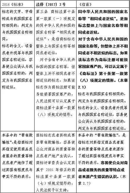
二是充分吸收、借鉴商标授权确权理论、实践最新成果。例如,在《商标法》第十条第一款第(一)项所指的与国家名称等“相同或者近似”的判定上,《指南》吸收《最高人民法院关于审理商标授权确权行政案件若干问题的规定》(法释〔2017〕2号)的规定,明确“同中华人民共和国的国家名称等‘相同或者近似’,是指标志整体上与国家名称等相同或者近似。”“对于含有中华人民共和国的国家名称等,但整体上并不相同或者不相近似的标志,如果该标志作为商标注册可能损害国家尊严的,可以认定属于《商标法》第十条第一款第(八)项规定的情形”,其余如“带有欺骗性”和“其他不良影响的认定”上,也吸收了上述司法解释相关规定。

三是坚持维护国家利益、社会公共利益和公民合法权益的统一,总结打击危害我国国家利益、社会公共利益和公共秩序商标注册行为的实践经验。在实践基础上,进一步划分《商标法》第十条第一款第(七)项和第(八)项之间的界限。原则上对侵犯知名人物姓名、知名机构、重要赛事展会名称等私权利的注册行为适用第十条第一款第(七)项进行规制,对有害于社会主义道德风尚、社会公共利益和公共秩序等注册行为用第十条第一款第(八)项进行规制;明确“其他不良影响”包括标志本身虽无贬损含义,但由该申请人注册使用,易对我国政治、经济、文化、宗教、民族等社会公共利益和公共秩序产生消极、负面的影响。
2.问:该章关于《商标法》第十条第一款第(七)项的理解和适用有何变化?
答:《指南》对该项的理解和适用的变化主要体现在三个方面:
一是强调“欺骗性”的判断以一般公众的认知为标准;
二是进一步强调“来源误认”概念,对服务商标的误认进行阐述;
三是充实适用的具体情形列举,将实践中“与公众人物姓名、肖像等相同或者近似,容易导致公众误认的 ”“与具有一定知名度的教育院校、体育组织、环保组织、慈善组织等机构的名称、标志相同或者近似,未经该机构许可,易导致公众对商品或服务来源产生误认的 ”“与重要赛事、重要展会、重大考古发现名称(含规范简称)、标志等相同或近似的,未经主办方或主管单位授权,容易导致公众误认的” 等情形列入。
3.问:该章关于《商标法》第十条第一款第(八)项中“其他不良影响”的理解和适用有何变化?
答:《指南》从我国政治经济社会发展新阶段出发,坚持正确的政治导向,致力于在商标审查审理工作中切实维护国家利益、社会公共利益和公共秩序。
一是根据实践的发展,充实了具有政治上不良影响的情形。

2015年7月1日《国家安全法》公布实施,其第十一条规定:中华人民共和国公民、一切国家机关和武装力量、各政党和各人民团体、企业事业组织和其他社会组织,都有维护国家安全的责任和义务。中国的主权和领土完整不容侵犯和分割。维护国家主权、统一和领土完整是包括港澳同胞和台湾同胞在内的全中国人民的共同义务。《指南》结合实践,进一步明确任何危害国家安全,破坏国家统一的标志均属于具有“不良影响”禁止使用的标志。
同时,在具有政治不良影响部分,总结近年来审查实践,进一步向社会明确与党的重要理论成就、科学论断、政治论述、国家战略、国家政策、党和国家重要会议等相同、近似的标志以及由具有政治意义的事件、地点名称构成的标志均属于具有政治不良影响的标志。
二是将其它各项不良影响的情形整合为对我国经济、文化、民族、宗教、社会易产生消极、负面影响,损害公共利益,扰乱公共秩序的情形,并增列商标审查审理实践中典型的不良影响情形。包括标志“与我国整体发展战略关系密切的国家级新区或国家级重点开发区域名称(含规范简称)等相同或近似,有害于我国经济、社会公共利益的”“与我国突发公共事件特有词汇相同或近似,扰乱公共秩序的”等情形。
4.问:《指南》为什么将“与我国突发公共事件特有词汇相同或近似,扰乱公共秩序的”标志列为具有“不良影响”而禁止使用的标志,具体包括哪些?
答:《突发事件应对法》第三条规定,突发事件是指突然发生,造成或者可能造成严重社会危害,需要采取应急处理措施予以应对的自然灾害、事故灾难、公共卫生事件和社会安全事件。在重大疫情、重大事故灾难等突发公共事件发生时,存在部分申请人通过申请注册商标恶意炒作、造谣,产生社会不良影响,严重扰乱商标注册秩序。《指南》因此新增规定,明确与重大疫情等公共卫生事件、重大自然灾害、重大事故灾难以及社会安全事件相关的特有词汇相同、近似的标志属于存在不良影响而禁止注册并使用的标志,应适用《商标法》第十条第一款第(八)项等规定驳回。
5.问:《指南》新增了与知名教育院校、体育组织等机构、重要赛事、展会名称等相同、近似标志的相关规定,是否属于对这些机构、主办方私权的扩大保护?
答:不是。《指南》在“容易使公众对商品或者服务的产地、来源产生误认的”部分新增了与“具有一定知名度的教育院校、体育组织、环保组织、慈善组织等机构的名称、标志相同或者近似,未经该机构许可,易导致公众对商品或服务来源产生误认的”的内容,以及“与重要赛事、重要展会、重大考古发现名称(含规范简称)、标志等相同或近似的,未经主办方或主管单位授权,容易导致公众误认的”的规定。上述变化不是要给予相关机构或主办方特殊待遇,而是从保护消费者利益、防止误认误购,以及从维护公平竞争的市场秩序出发进行的修订。上述标准在具体适用过程中必须符合严格的条件限制,包括相关名称必须具备一定的知名度或对于一定范围经济社会发展具有重要作用,还包括待审商标如获注册不会导致公众对商品或服务来源产生误认。
6.问:《指南》为什么增加烈士姓名相关标志审查审理标准,与烈士姓名相同的标志会一律驳回吗?
答:2018年4月27日,十三届全国人大常委会第二次会议通过了《中华人民共和国英雄烈士保护法》,全面加强对英雄烈士的保护,维护社会公共利益,弘扬社会主义核心价值观。该法第二十二条规定,“禁止歪曲、丑化、亵渎、否定英雄烈士事迹和精神。英雄烈士的姓名、肖像、名誉、荣誉受法律保护。任何组织和个人不得在公共场所、互联网或者利用广播电视、电影、出版物等,以侮辱、诽谤或者其他方式侵害英雄烈士的姓名、肖像、名誉、荣誉。任何组织和个人不得将英雄烈士的姓名、肖像用于或者变相用于商标、商业广告,损害英雄烈士的名誉、荣誉。”因此,《指南》及时根据上述新变化,总结提炼了实践中关于与烈士姓名相关标志的具体标准,增加了该部分内容。
对于与烈士姓名相同或者含有烈士姓名的标志并不是一概驳回,应当结合该标志的构成要素、指定的商品服务、申请人所在地域与该烈士的关联程度等因素,综合判断该标志的注册和使用是否可能损害烈士的名誉、荣誉或产生其他不良影响。并明确了不适用该标准的例外情形。