首页
>
商事法律服务
>
争议解决
>
正文
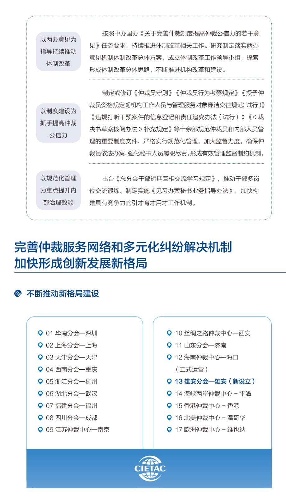
贸仲委2021年工作报告(图文版)
2022-01-28 00:00:00
编辑:
贸促会贸仲委 贸仲委发布
map